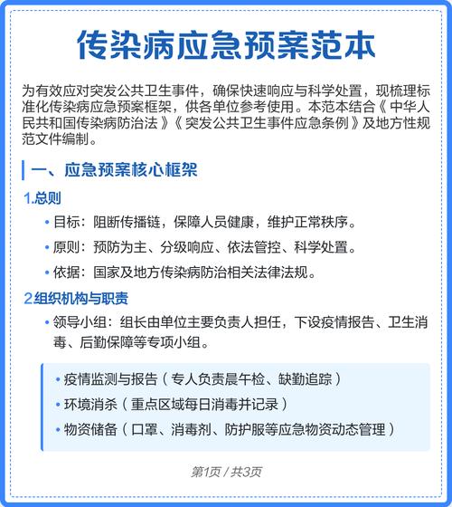
在过去的三年时间里,我们之中每一个人,均切身经历着疫情所导致的生活方面的改变,那些存在于应急预案之上的条款,实际上乃是切实保护我们安全无虞的最后一道防线。当下的此时此刻,虽说生活已然恢复至正常状态,然而当我们去回顾以及了解这些防控方案的时候,依旧能够使得我们看到一套成熟且完备的体系究竟是怎样在危机情形之下发挥其作用的。
预案启动的黄金时间
2020年年初,新冠疫情突然暴发之际,无锡市第五人民医院的医生蒋骏麟,在除夕夜之时写下了请战书,他成了负压病房首批进驻的18名勇士当中的一员,在病房外面度过了34岁生日,许下了“早日战胜疫情”的愿望,这套应急预案有着要求,发现疫情之后必须在两小时之内完成网络直报。
这防控预案里最核心的指标是,时间就是生命,从2009年甲流直至2020年新冠疫情,我国公共卫生系统于一次次实战当中持续压缩响应时间,四小时内展开现场调查,这意味着专业流调队伍得像消防队那般随时待命,快速锁定传染源以及密接人群。
风险区域的精准划定
2022 年 2 月 15 日的凌晨时分,无锡锡山区于对密接人员展开主动检测之际,发现了两例新冠病毒阳性的感染者,当地马上依照预案的要求,依据疫情的规模划定了风险区域,采取了限制聚集以及场所消毒等临时管控举措,这种精准化的防控避免了因“一刀切”给居民生活造成的不必要的影响。
风险区域的划定并非全凭主观肆意为之,而是依据流行病学调查得出的数据以及病毒传播自身特性进而作出的科学合理判断。预案里详细具体地规定了封控区的划分标准,同时规定也涵盖管控区和防范区,并且明确了各区域的人员流动设定多方面限制,以及核酸检测相应频次,以此让基层执行者开展工作时有规可依、有章可循。
校园防控的层层把关
幼儿园组建了创安领导小组,组建了未保领导小组,还组建了消防工作领导小组,安全工作层层担当责任,落实到具体个人身上。在疫情防控这一方面,园方仔细查阅了防控方案的落实情形,查阅了应急预案的落实情形,涉及物资储备这一环节,涉及消毒记录这一环节,涉及师生健康监测这些环节,保证每个细节都不出现差错。
呼吸道传染病高发的那个春季,学校不但要对抗新冠疫情,而且得防备流感、手足口病等那些常见多发的传染性疾病。预案要求,要周期性地给全园教职工开展消防讲座这类培训,除此以外呢,得把疫情防控知识归入日常教学内容里,从而让孩子们也形成良好的卫生习惯。
物资储备的技术准备
江苏宗申那具备智能化特点的锂电车,于疫情这段时期当中,积极地对无锡锡山区鹅湖镇处在抗疫一线的情况予以支援,捐赠了诸如太阳伞、四角帐篷这类的防疫物资。企业所进行的社会捐赠,变成了政府储备的有着强大作用的补充部分,展现出了全社会一起对抗疫情时所形成的合力。预案清楚地规定了要对应急队伍、物资、装备还包括技术准备情况展开检查,及时去调整并补充存在的不足。
物资储备并非只是单纯放置于仓库内,而是得具备清晰明确的管理制度以及轮换机制,消毒液有无有效期、口罩是否遭遇受潮状况、防护服是否契合标准,这样的细节都需要专门人员负责进行检查,预案演练的目的其中之一,便是查验这些物资在实际作战当中是否切实发挥作用、满足需求。
党员先锋的带头作用
无锡市新吴区冒出好多“党员之家”,这些“党员之家”有着一同奔赴抗疫战场的感人事例。唐超慧是无锡市第五人民医院重症科的护士,她技术素质很棒,还曾经得到过院护理综合技能竞赛的二等奖,她和她的丈夫胡敏杰都在抗疫一线奋力战斗着。江苏省委书记娄勤俭在南京禄口机场给医疗队送别的时候,凭借省委省政府的名义向队员们传达崇高的敬意。
在江苏展开抗击疫情战斗之际、之时,各级党组织把党旗插到抗疫最前线的地方。护士医生里头的党员奋勇、快步走到前边儿,舍弃一己小家,为了众人大家付出奉献。预定方案不但约定了技术操作流程,还着重讲出了组织安排动员机制这种东西,致使党的组织具备那种优势转化成为预防和控制工作整体里头的战斗力量。
国际合作的大国气度
就在日本舞鹤市朝着友好城市无锡市新吴区进行物资捐赠之际,包装方面写着“青山一道同云雨,明月何曾是两乡”。无锡市新吴区紧接着“十倍奉还”,马上寄出5万只口罩,并且表明会持续对日本抗击疫情给予支持。这样的一个行动在日本网友当中引发了热烈的反响,有人留下“流泪了”此处留言,夸赞中国“以心换心”的义举。
传统的那种“滴水之恩,当涌泉相报”文化,于此次疫情其间得以充分展现。预案里的国际协作机制,不但顾及了物资援助这方面,而且也涵盖信息共享、技术交流等诸多内容。这套历经实践检验的防控方案啊,正为全球公共卫生安全贡献出中国智慧呢。
若你预估后世会现世新的呼吸道类传染病,那么现今我们所拥有的这套防控预案里,究极哪些举措是最应当留存下来的呢?欢迎于评论板块吐露你的认知,点赞并转发,以便让更多人士参与至深入探讨之中。
