仅依据分数线去看待北大法硕的录取情况时,极易受到误导,很容易被误导。2024年非法学方向的复试线是369分,可存在初试成绩为389分的考生成功实现逆袭,成功逆袭。同时,还有初试393分的法学方向考生,因为复试未达到合格标准而被淘汰,被淘汰。这表明初试取得高分并不等同于最终能够被顺利录取,并不等于最终录取。
复试分数线双线制暗藏玄机
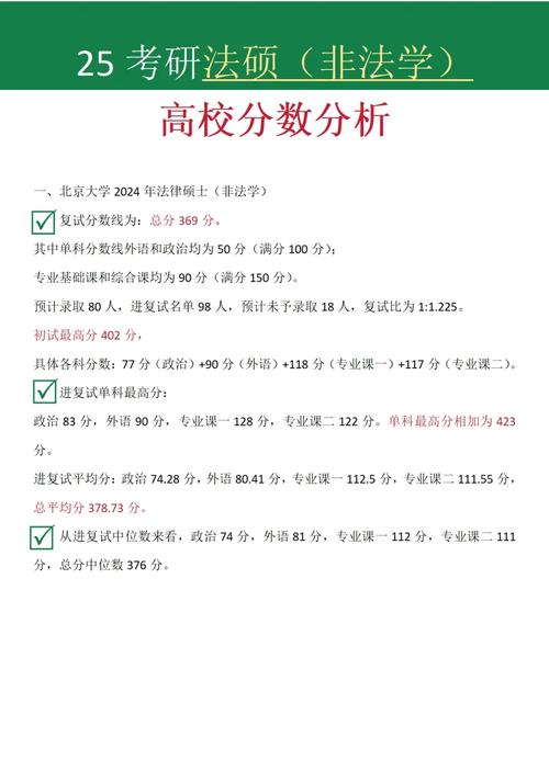
北大法硕运用总分加上单科的双线复试标准,2024年非法学方向复试线乃是369分,同时还有要求便是政治以及外语各得55分,两门专业课各需90分,这就意味着哪怕总分达到标准了,单科要是没有过线也是没办法进入复试。
单科线常常是考生的隐形陷阱,不少人只是单单地把目光停留在总分上,却忽视没去重视政治以及英语的备考,在2023年的时候,有好些总分超过370分的考生,由于政治或者英语只差一两分,从而没有办法进入复试,一年的努力就这样白白浪费付诸东流了。
初试目标分数要留足安全空间
纵观近三年的数据情形,北京大学法律硕士专业非法学方向实际录取之人,其初试平均分数均处于380分之上。在2024年,该专业的招生名额为80人,然而报考的人数却超过了千人,竞争比例已然超过了12比1,所以考生应当将目标设定在400分左右,如此才会比较稳妥。
考生高分扎堆的现象,正变得越发显著,在2024年的复试名单里,考分达到390分及以上的考生,占据了近乎一半的比例,而低分实现逆袭的情况,终究只是少数,在初试中多获取一分,复试时所承受的压力,便会减轻一分,这是最为简单质朴的道理。
复试表现能定生死
在2024年,有一位报考非法学方向且成绩为389分的考生实现了逆袭,成功达成所愿,这表明复试时所展现出来的表现是能够实实在在地去改变排名情况的。北京大学组织的复试涵盖专业笔试以及综合面试这两个部分,其在总成绩当中所占的比重是从40%至50%,复试当中的每一分之于总成绩而言,所具有的分量等同于初试时好几分所具有的分量。
被淘汰的法学方向393分考生敲响了警钟,这位考生初试排名较为靠前,然而复试专业面试时表现欠佳,最终总成绩跌出录取范围复试所考查的是实际分析能力以及综合素质,仅仅依靠死记硬背是行不通的。
北大法硕培养优势明显
北大法学院存在着十七个法硕培养方向,推行校内校外双导师制度,学生能够挑选民商法、经济法、刑法等方向,各个方向均具备对应的实务课程以及实习机会,毕业生去向汇聚于顶尖律所及金融机构。
各类型奖助学金所及范围宽广乃是又一显著优势,学业奖学金涵盖比例达七成之多的学生,助学金以及助教岗位同样能够覆盖学生基本生活所需费用支出,于二零二三年法学院所发放的各类奖助学金金额超过八百万元,在相当程度上减轻了学生所面临的经济压力。
京津地区名校各具特色
清华大学法律硕士发展态势极为迅猛,学校声誉卓著,师资引入力度颇大,近些年来复试分数线均维持在365分之上,录取所具有的公平性存有保障,毕业生就业的前景相当良好,于2023年清华法律硕士专业的毕业生当中能够进入被称为红圈所的比例高达35%。
底蕴深厚的中国人民大学,在所涉法学板块,作为传统法学强校,于民商法和经济法等领域,其实力突出异常,其复试线常年维系于360分至370分之间,对于那些想要走学术路线的考生而言,中国人民大学的师资以及平台具备更为显著的优势。
择校要从三个维度考量
依院校平台来进行选择的话,京津地区存在着7所985高校开设了法硕专业。在这些高校之中,北大、清华、人大属于第一梯队,北师大所具备的教育法以及北航所拥有的航空航天法都有着各自的特色。到了2024年的时候,北理工法学院新增设了智能科技法律方向,这是值得予以关注的。
报名考试的难度得去查看历年来的数据,北京大学复试淘汰人的比例大概是一比一点二,清华大学的情况也差不多是这样,二零二四年中央民族大学法律硕士的分数线降低到三百四十五分,相较于前两年降低了十五分,这样的变动对于考生而言是一个机遇。
较之于求稳选取一个分数线略微低些的学校,你认为为了考取名校法硕而再次奋战一年是否算得上值得呢?欢迎于评论区去分享你自身的看法,麻烦点赞以便让更多的考研人士能够看到这些相关信息。
