要是你依旧在为毕业后找工作而发愁,那么“定向招生”这条路是值得你去认真进行了解的——它等同于在你获取大学录取通知书之际,就已然握有着一份工作合同。这样的招生方式并非是什么新鲜事物,然而对于普通家庭而言,或许是最为稳妥的一类出路当中的一个。
什么是定向招生
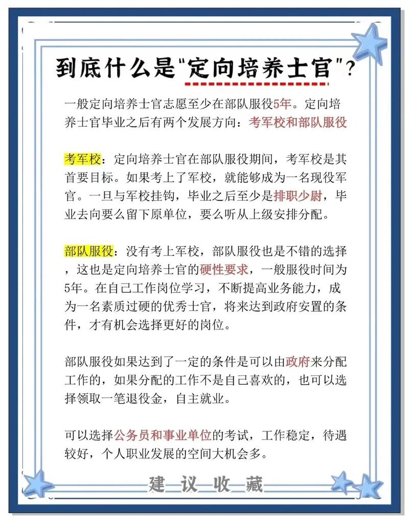
“定向招生,定向就业”是定向招生的全称,简而言之就是在学生尚未升入学校之前凭借协议的缔结清晰明朗毕业后前往何处开展工作,此种模式最初于1980年由北大、清华等5所居于前列重点大学开启试行之举,其目标旨在为处于边远位置区域、从事艰苦性质行业输送具备专业素养人才。
目前存在的定向招生主要划分成几类,第一部分为国防军工定向生,第二部分是农村订单定向医学生,第三部分为师范定向生,另外还有一些是针对少数民族地区的专项计划。学生要与高校、定向单位签订三方协议,毕业之后服务期限一般是5到6年。
定向招生的三定原则怎么理解
人们常说的“三定”,指的是确定学校,确定专业,确定就业。举例来说,要是你报考了某医科大学开展的农村订单定向培养项目,那么在入学之前,你就能够知晓自己会在哪个大学就读,所学的是临床医学专业,并且在毕业后需要回到生源所在地的乡镇卫生院工作。
对于众多考生而言是有切实好处的这种确定性,2025年广西农村订单定向医学生招生计划表明,500个名额就业乡镇均已全部明细确定,学生以及家长在填报志愿之时心里便会有之依靠,并非像普通考生那般为四年之后的就业而忧心焦虑。
高考定向生和中考定向生大不同
高考面向特定方向招录的学生是国家范围内推行的招生策略,主要是为攻克艰苦行业人才匮乏难题。而中考针对特定方向招录的学生是地方教育局所制定的政策,意思是优质高中将一部分招生名额划分给办学条件较差的初中,赋予这些学校的学生能够降低分数门槛进入重点高中的机遇。
比如说,西安市在2025年制定的中考政策清晰明确,其中规定省级示范高中会把50%的统招计划、定向分配至区域内的初中,并且该校的录取分数线相较于统招线,会低20分到50分。这里所说的两种定向都是称为“定向”,然而高考的定向是负责就业方面,而中考的定向仅仅是只负责升学而已。
定向招生的优势不只是包分配
最突出的益处为经济负担不大,诸多定向项目于在校之时免除学费、住宿费,并且设有生活补贴。就甘肃2024年的免费定向医学生而言,每年补贴6000元,历经五年能够省下3万元,对于农村家庭来说是切实的减轻负担。
接着是不存在就业方面的焦虑状况,在同届同学于大四奋力去争抢秋招春招机会的时候,定向生已然清楚自己会前往何处去报到,特别是最近这些年就业形势呈现紧张态势,定向这种呈现“入学即入职”的模式,那种安全感是无法通过花钱来获取的。
选择定向招生需要想清楚什么
代价便是个人选择权的出让,签约以后不允许考研的全日制攻读方式(除非定向单位予以同意),不可以随意更换工作,不可以违反约定前往大城市发展。要是你被录为西藏的定向生,毕业过后必定要进入西藏工作,哪怕后续出现了更好的机遇也无法离开。
另一个现实方面的问题在于服务的地点,许许多多的定向岗位处于县以下的单位区域,诸如乡镇卫生院、乡村学校以及军工三线企业,在2023年的时候四川某医学院进行了统计,定向生在服务期满之后仅有不到30%的人选择留下,大多数的人还是找寻办法调离或者借着考研离开。
什么人适合走定向这条路
存在这样一类学生,他们家庭经济状况处于一般水平,内心追求稳定,并且对于特定行业怀有认同感,这类学生是最为适合的。举例来讲,就像是那种怀揣着想要成为医生梦想的农村孩子,选择走定向医学生这条路可谓是一条捷径 ,其录取分数相较于普通临床医学专业要低二十到五十分 ,在毕业后能够拥有编制以及岗位 ,同时在规培期间也无需四处去寻觅工作。
确实存在考生后悔的事例,在2024年的时候,媒体曾报道过贵州有一位定向生,在签约之后才发觉自己即将前往的地方连快递服务都无法通达,想要违约却承担不起8万违约金,因此在填报之前最好亲自到实地去考察一番,向当地的师兄师姐询问真实状况,而不是仅仅只看政策宣传。
孩子或者你自己有没有想过选择走定向招生这条途径呢?要是给你一份确定的活儿但是要到偏僻遥远的地方待上六年时间,你会不会愿意进行交换呢?欢迎在评论区域说一说你的抉择。
