在读研的这三年期间会花费多少钱呢,其差别大得很可能是你根本意想不到的,同样都是硕士学位,存在这样的情况,有的专业在三年里总的学费是达不到2.5万的,然而有的专业仅仅一年的学费就要10多万,实际上在这背后是国家针对学术型硕士所制定的严格限价政策在发挥作用的。
学硕限价让读研成本可控
全日制学术型硕士的学费,国家有着明确且严格的规定,每年是丝毫不会超过8000元的。在实际执行的情况里,全国超过85%的高校,都把学费规定在了6000元到8000元的这个范围区间内。如此一来,这就意味着不管你考上的是北京大学,还是复旦大学,只要读的是学术型硕士,那么三年的总体学费基本上都是能够被控制在2.4万元以内的,甚至部分学校的学费会更低。而这项政策,确保了基础学科的人才培养并不会因经济层面的因素而受到阻碍。
该限价政策已施行多年,其涵盖范围为全国所有公立高校的学术型硕士点。按照2025年的标准观之,就算把物价上涨因素予以考虑,8000元的上限始终未曾出现松动情况。对于普通家庭而言,孩子若考上全日制学硕,学费方面的压力相对较小,主要的开支更多是聚集在生活费这个方面上。
专硕学费呈现市场化差异
和学硕那种严格限价不一样,专业型硕士的学费弹性要大好多。普通全日制专硕的学费,每年处于1万到3万元之间,不同学校以及专业,差异是很明显的。就像武汉大学的部分专业硕士,学费就在这个区间进行浮动。这个价位虽说比学硕高出了一段,但对于大多数工薪家庭来讲,依旧是在可以承受的范围之中。
真正造成差距拉开的是热门专业以及管理类专硕,一些985高校当中的经济学、管理学类专硕,其每年学费能够轻松地超出10万元,这类专业鉴于就业前景良好、报考人数众多,学校在定价方面拥有了更大的自主权利,学费也就跟着升高了,考生在进行选择的时候,需要结合家庭经济状况进行理性判断。
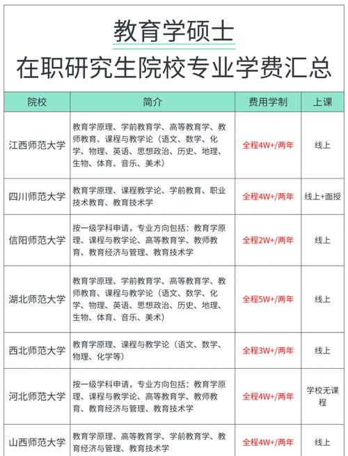
在职研究生费用受专业影响大
在职研究生学费结构更复杂,这系于你所选专业方向。以工商管理硕士来说,如今市场上年均学费在三岁金额数于三万至五万之间,一个三年制的MBA读完,总花费在九万至十五万元属常见情况。此费用通常不涵盖教材、差旅等额外支出。
在职研究生中,其他专业的学费有着挺大的浮动范围。一月联考形式的在职研究生里,普通专业一年学费通常处于5万至8万元之间,然而像EMBA这种高端项目的学费则更昂贵。在职人员在选择深造之际,不但得对学费予以考虑,还得去计算时间成本以及机会成本,毕竟边工作边学习是要投入大量精力的。
合作办学项目推高费用上限
研究生学费的另一个处于价位顶峰地带的为那般特定的合作办学项目这类项目常常引进海外的教育资源有的提供双学位授课有的提供国际化课程所以其收取费用大大的超过正常开展的研究生基准规格,部分属于985范畴的高校所拥有的此等项目每一年所要交付的学费能够超过10万元从而在整个研究生教育体系里跃居成为价位的制高点。
经济,管理,金融等热门领域中有着这些高收费项目,它们目标群体明确,往往是在职人士,他们期望获得国际化背景,提升职场竞争力,或者是条件优越的应届生,对于普通家庭的学生而言,这类项目性价比得仔细权衡,不可盲目跟风。
普通家庭如何规划读研开支
对于多数普通家庭来讲,挑选学术型硕士肯定算是性价比最划算的途径,三年不到2.5万的学费,再加上国家以及学校的奖助学金体制,完全能够借助勤工俭学与奖学金把大部分开支给覆盖掉。好多学校还针对学硕设置助教、助研岗位,进而进一步减轻经济方面的压力。
若目标确定为专业硕士,那么建议预先做好财务方面的规划,能够经由查询目标院校的官网,以及咨询在校学生等途径,确切知晓目标专业的学费标准以及历年的涨幅情况,与此同时还得考虑一线城市的生活成本,像是在北京、上海读研,每个月的住宿费用以及生活费用起码需要2000到3000元,三年累计下来这可是一笔不算小的数目。
不同类型研究生费用总结
若综合去看,研究生学费展现出显著分明的分层构造,学术型硕士处于最底层,每年六千到八千元的费用使得基础学科的生源得以保障,在其之上的是一般的专业型硕士,每年一万到五万元,涵盖了大多数工科、理科以及文科的专业硕士,再往上一些的是管理类和热门的专业硕士,每年三万到十万元,属于中高端的价位,而最顶层的是合作办学项目,年费动不动便以十万起步。
相对于其他的,博士研究生的学费是比较低的,大体上是在每年2000到4000元的范畴这之中,这和国家鼓励高层次人才培养的政策是有着关联的。除此之外,还有一些特殊的优惠政策存在,就像是保送生在这个前提下他们的学费能够减半这种情况,每年仅仅只要支付4250元左右便可。这些各个方面的细节信息全部都是值得考生在进行报考之前进行仔细了解知晓一番的。
你往昔读研或者曾计议读研之时选的专业,那这专业一年之际所需的学费数目是多少呢,欣然欢迎于评论区域之内分享你自身的真实状况,为那些身处正在选择院校且为学弟学妹之人予以一个参考借鉴。要是认为这一篇文章具备着一定的用处,可切莫忘记去点赞并且转发出去,以便让更加多数量的人能够看见。
