四川省马上就要公布各县分区分级状况,此划分同每个市县何时能够复工复产、居民能否正常出行直接关联,乃是当前老百姓最为关切之事。
分区分级究竟怎么划
低风险区是指,本行政区域内没有新冠肺炎病例,或者在最后一个病例治愈出院后,14天没有新发病例,还涵盖最后一例病例转院到其他地区后,14天无新发病例的情形。中风险区是指,行政区域内仅有个别或散发病例,疫情传播风险相对较低,然而依然存在。高风险区对应的是社区暴发和局部流行区,防控措施最为严格。
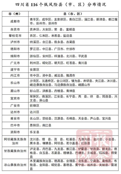
这种划分并非毫无依据地随意确定 ,乃是依照每个县的疫情实际状况以及发展态势进行综合分析判断。四川省卫健委在2月28日最先公布了全省183个县的分区分级情形 ,那个时候没有现症病例的区域有116个 、出现散发病例的区域66个 、社区发生暴发和出现局部流行的区域为1个 ,这些数据变成各地制定防控政策的基础凭借。
风险等级动态调整
不少人觉得分区分级是固定不变的,实则它会依照疫情进展每7天进行一回调整。这般的动态调整机制目的在于使防控举措更为精准、更为科学,既能够有效地把控疫情,又能够将对经济社会发展以及人民生活的影响降至最低限度。四川省要求各市州每日留意湖北省公布的风险等级列表,以此作为管理政策的凭据。
先以成都作为例子来说,当下它处于低风险地区的状态,然而郫都区的天璟荟小区呢,在2021年11月19日时,才从高风险被调整成为低风险,其调整所依据的是,这个小区连续了14天没有新增的本土确诊病例。 这也就表明了,风险等级是会实时发生变化的,一个县当下安全并不意味着明天依旧安全。
低风险区不等于零风险
成都,它是四川省的省会,还是副省级城市,当下所处的是低风险区。然而,低风险不意味着不存在风险现象,如若你有前往疫情中高风险地区的需求,或者是接触来自处于该种中高风险地区的人员,那么仍然得严格去佩戴口罩,并做好个人防护措施。众多市民错误地认为处于低风险区便能够摘掉口罩、不用进行体温测量,这样的想法是极为危险有害的。
对外防输入而言,低风险区的防控重点在于此,需密切留意周边地区以及中高风险地区的疫情动态。就如成都这样,虽然整体属于低风险区域之所辖,然而只要众多的成都区县当中,有某个具体的区县出现了散发分布的病例这种情况就会发生,那么此区县便极有可能当下就立马被划分成为中风险区,并且防控方面所用的措施也会跟着就进行升级改变。
中高风险区的生活实况
曾在成都划分过九个高风险区域以及十个中风险区域,这些区域之内市民们的生活产生了明显的影响,高风险区域执行足不出户且提供上门服务,中风险区域原则上居家,人员不出区域并且错峰取物,对于那些被管控的居民而言,工作暂停,收入减少,车贷房贷却依旧需要偿还,心理压力着实非常大。
从实际的管控景象来讲,成都高新南区、锦江区、青羊区等九个区曾经处在严格的管控情形之下,所有的市民一定要严格地居家静处,仅仅能够在临近的地方去购买必备的生活物资。这样的管控虽说给生活造成了不便之处,然而的确是控制疫情传播的必要方式,桃溪社区高中风险以外的小区居民同样要遵循人不出区的要求。
境外输入仍是防控重点
11月17日,民航局对源于德国汉莎航空等的4个入境航班发出熔断指令,此4个航班上有共28例确诊新冠肺炎旅客,哪怕这些境外输入病例落地后便被进行集中隔离,可传播风险依旧存在,成都11月22日新增的1例境外输入确诊病例患者是乘坐埃及航班入境的。
境外输入病例的密切接触者,尽管核酸检测结果全为阴性,然而隔离点环境消毒以及密接追踪管理,均不可有丝毫松懈。黑龙江与重庆等地,在同一时期存在本土确诊病例,这表明疫情防控形势依旧严峻,当中任何一个环节若出现漏洞,便极有可能引发新的传播。
市民如何应对常态化防控
分区分级管控之下,市民最为关键的是要及时知晓自身所在区域的风险等级。成都那边龙泉驿洪安镇是在11月25日才解除临时管控的,并非网上所传的22日。要是居民不清楚准确信息,那就有可能违反防控规定或者错过重要通知。
平日里的防护可不能有所松懈,尤其是在需要去接触那些外来人员之际更得谨慎小心。与此同时还得存有心理准备,一旦所在的区域被升级作中高风险,工作以及生活都将会被搅乱,早早地去做好物资储备以及心理建设实在是很有必要。疫情防控属于一场持久战,每一个人都是防线上相当关键的一个环节。
现今你身处的县市区当下处于何种风险等级,防控举措对你的日常生活所造成的影响程度大不大,欢迎于评论区留下言辞话语进行分享,同时也提请点赞转发以使更多的人能够瞧见这篇文章。
