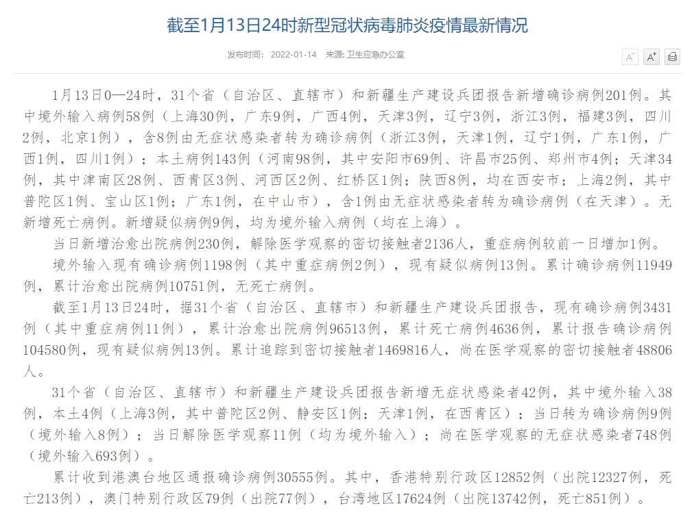
6月12日,陕西新增了5例境外输入确诊病例,这再次敲响了外防输入的警钟,对了,这些病例全部源自同一架入境航班,并且没有在省内自发的活动轨迹,这表明闭环管理在拦截境外疫情这件事情上发挥了关键作用。
境外输入病例详情
6月12日,从0时延伸至24时这个时段,陕西省增添报告了5例境外输入确诊病例。这5名患者,全都是6月11日搭乘从巴基斯坦伊斯兰堡直飞西安名为PK854航班的乘客们,他们在入境之后就马上被实施闭环管理,于西安市定点的医疗机构之内开展隔离治疗。
经由陕西省卫健委予以通报,那些确诊病例于西安咸阳国际机场入境之际便被检测察觉到,紧接着借助专用通道转送至定点医院。在整个进程当中,他们不存在任何于陕西省内的自行活动踪迹,切实规避了疫情朝着社区扩散的风险。
全国疫情数据概览
从全国的范围去看,在5月12日的0时开始一直到24时这个时间段,31个省区市以及新疆生产建设兵团报告了新增确诊病例9例,并且全部都是境外输入的病例状态。这体现出了当时国内本土的疫情已经获得了有效的控制,然而境外输入的压力却是持续存在着的。
至那时为止,于全国累计所报告的确诊病例里,境外输入的数量达到了10548例,本土类病例是89528例。需要留意的是,在新增的境外输入病例当中有53例,其中5例是从无症状感染者转变为确诊病例的,这些转归病例主要在福建、广东、甘肃等省份分布着。
西安本土疫情回顾
固然6月份这里面的5例从境外输入进来的病例风险是能够控制得住的,可是西安于2021年年底一直到2022年年初所历经的本土发生的疫情那可是让人对往日的情形记得非常清楚的。截止到1月4日的时候,西安城中村居住的人家总共被确诊了274例,涉及到39个村子,单单潘家庄村被确诊的病例数量就达到了100例。
从2021年12月下旬起,西安疫情防控形势变得严峻起来,连续好多日确诊病例超过150例,总病例数所处位置仅次于在两年前首发疫情的武汉。京东快递于西安的运营因为出现了15名确诊病例所以暂停了业务,全市邮政从业人员到岗率仅仅约为45%,投递量下降到了疫情之前的40%。
本土病例零星散发
四月份的今年,陕西依旧存在着零星的本土病例出现的情况。在四月十四日从零时起始至二十四时截止的这个时间段里,陕西增添了三例本土确诊病例,这些病例全部都在西安,同时还增添了四例本土无症状感染者,其中西安有三例,渭南有一例。这些病例当中的大多数具有明确的密切接触史,并且全部在第一时间就被进行了隔离管控。
4月21日,从0时开始,一直到24时,陕西又一次增添了本土确诊病例,总数一共是3例,并且这3例全都在西安。其中有一名年龄为3岁的男童,他是此前被确诊病例的紧密接触的人员关联者。西安市的处于中风险级别的地区,同时也是依据疫情出现的变化情况,进而及时去进行调理,逐渐地开始复原正常的生活的秩序状态。
境外输入关联病例
就在2021年12月初的时候,陕西那里曾经出现了境外输入关联本土病例这件事。到了12月2日14时这个时间点,咸阳市报告了1例境外输入关联本土确诊病例,这个人是段某某,有着这样的情况,该段某某她是此前境外归国集中隔离期满确诊病例刘某某的妻子,而这二人是密切接触者的关系。
11月13日,刘某某自马拉维经由肯尼亚乘坐KQ882次航班进入广州,在集中隔离14天且核酸检测结果全为阴性之后返回咸阳,而后确诊。段某某身为其密切接触者被感染,属于德尔塔变异株。这说明即便隔离期限已满,回国人员依旧要强化健康监测。
隔离酒店工作人员感染
12月13日零时到24时,陕西新增报告了本土确诊病例1例,患者是张某,其为男性,年龄20岁,是西安市灞桥区负责境外人员隔离酒店的工作人员。他曾经与12月9日发布的本土确诊病例在同一个房间居住。
张某身为密切接触者,自 12 月 9 日起便接受单人单间隔离管控,然而最终还是被确诊了。此案例对我们予以提醒,一线防疫人员即便处于严格防护状况下,依旧面临着较高的感染风险,因而需要持续强化防护措施以及个人健康监测。
知晓了这般数据之后,你可曾思索过:倘若于我们身旁浮现境外输入病例,最为忧心的会是些什么呢?热忱欢迎于评论区域宣讲你的观点看法,点赞并予以转发,从而令更多人聚焦疫情防控的最新动态情况。
